您好!欢迎访问郑州市第十一中学网站!
English
|
旧版回顾
首 页
学校概况
学校简介
部门设置
地理位置
校史沿革
学校荣誉
校园风貌
大事记
党建工作
党务公开
学习园地
党日活动
党员风采
纪检监察
教学管理
发展课堂
学科竞赛
教研活动
体艺长廊
防震减灾
师资科研
课题研究
名师工作室
名校长工作室
名班主任工作室
名师风采
教师培养
德育园地
特色活动
花漾社团
心理健康
家长学校
成长故事
优秀学子
共青团
国 际 部
国际部简介
新闻动态
通知公告
师生风采
招生报名
升学指导
招生专栏
招生咨询
政策解答
集团学校
为民高中
为民中学
图书馆
智慧校园
校园新闻
通知公告
学校概况
党建工作
教学管理
师资科研
德育园地
国际部
招生专栏
集团学校
教工之家
文明创建
平安校园
校务公开
特色专题
师德师风
校友办公室
下载专区
信息资源
新媒体中心
名师风采
党史学习专题
当前位置:新闻资讯-
通知公告
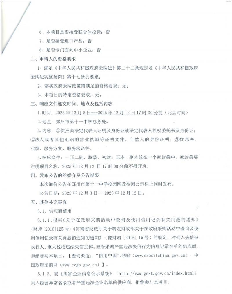
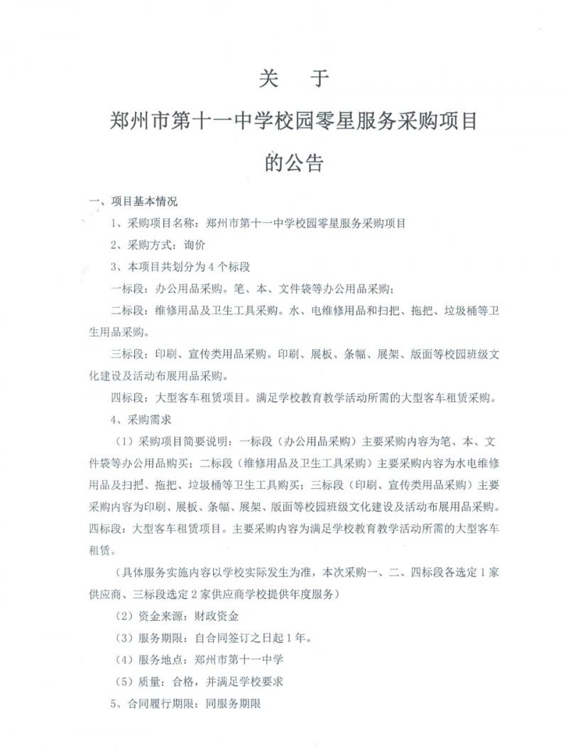
郑州市第十一中学校园零星服务采购项目的公告
分类:通知公告 点击:30 次 发布:2025-12-08
文档预览
关闭